游戏文化浓度也许很高的微型博客,还有审查观察和浅显的科普杂谈。曾经每日 7:30 准时更新。明明很向往自由,却有着严格约束,和奇怪规则的频道。

由 gledos Lia green 创作的内容,如果没有另外声明,均为 CC-BY 4.0 许可协议。

Lia 无法保证内容正确,但会一直尝试追逐正确。

如要评论,需先加入 @gledos_science_rebirth 群组,直接在评论里点击加入,是看不到验证码的。

管理员: @gledos_green
Skywind 的博客文章推荐

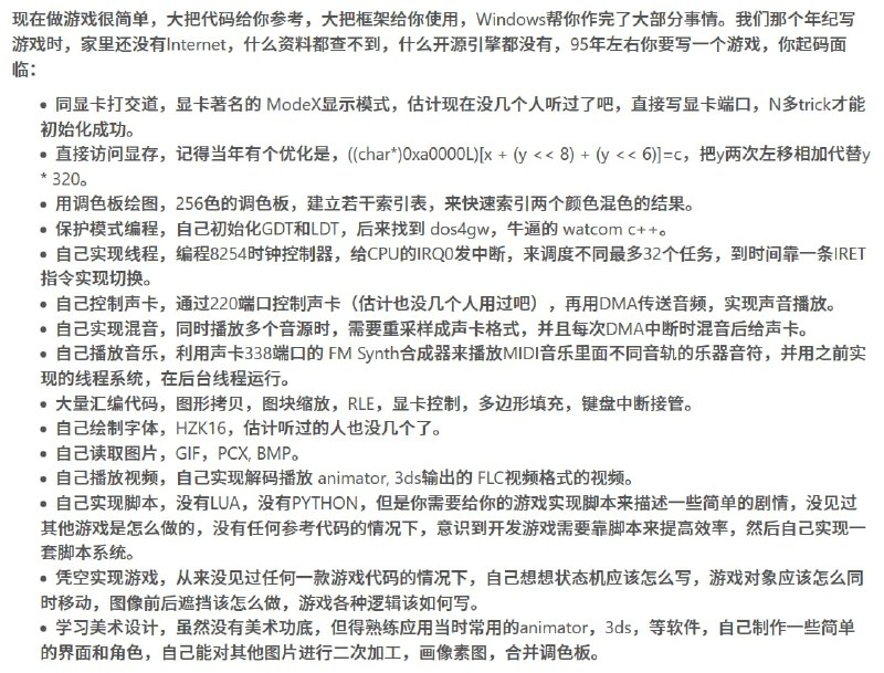
「当年做款游戏都快要写出半个操作系统来了」,这是 1995年 左右开发游戏所面临的问题。
——《二十年前是怎样开发游戏的?

「有些外设是有bug的,你也要把这些历史上的硬件bug给模拟进去,不然游戏可能行为不一致」
——《游戏机模拟器的具体原理是什么?

网络游戏同步技术: 帧间同步法、状态同步法、结果同步法 介绍。
——《再谈网游同步技术

#游戏 #历史 #原理
机械键盘与噪音

PCWorld 曾经制作了一个部分机械键盘 + 两个薄膜键盘的噪音测试表格,如图。

从图中能看出这款茶轴的键盘的分贝数比青轴还要高,黑轴的分贝数低一些,但仍然比一款薄膜键盘高。所以噪音扰人的不只是分贝数,青轴特别的声音使它更具骚扰性。

另一篇 PConline 的文章也通过测试得出了相似的结果,机械键盘的分贝数差异并不算大。

#原理
耳虫 (Earworm)

电视剧《Evil》S1E10 里就将耳虫现象作为剧情的一部分,里面描述了一个会让受害者不由自主的演唱的歌曲。

虽然现实中没有让人不由自主的演唱,不过其他的特征是相同的,这个现象有多种名称,只要脑海中不受控的「播放」音乐,那么通常就是「耳虫」,但与音乐幻觉(幻听) 不同,出现音乐幻觉的患者是罕见的,但耳虫绝大多数的人都经历过。

一项研究 得出有 98% 的人经历过,50% 的人经常发生耳虫现象。不同的人也有不同的耳虫音乐现象,其中 73.7% 的带有歌词的音乐,18.6% 的广告曲,7.7% 的乐器演奏曲。

另一项研究 指出,Lady Gaga 有较多的音乐容易造成耳虫现象。缓解方式有智力游戏(数独等)、嚼口香糖或者播放无法造成而从现象的歌曲。

#症状 #符合(曾经有过)#电视剧
巴特尔的玩家类型 ——《红心、梅花、方块、黑桃: MUD 中的玩家》

理查德·巴特尔 是首个 MUD(Multi-User Dungeon) 游戏的制作者之一,之后将 MUD 游戏玩家做了一些研究,最后写出了这篇论文。

该论文将玩家做了四种类型的区分,分别是作用于世界的成就型玩家;交互于世界的探索型玩家;交互于其他玩家的社交型玩家;作用于其他玩家的杀手型玩家。

中文翻译: 《牌上的花色 – MUD中的玩家》- skywind[译]
详细视频: 【游戏众生相】从此拒绝撕X!玩家的四种类型!

#论文 #游戏
Hearts,Clubs, Diamonds, Spades Players Who Suit MUDs.pdf
396.5 KB
《MGS3》等作品中出现拉动飞机操纵杆的原理

早期飞机使用机械式的传动装置来控制飞行,比如钢缆。[视频]

由于飞机变大,所以开始有了液压式的传动,虽然通常能不需要飞行员使出全力,但由于油本身就有阻力,所以 当需要快速响应时,还是得花费较大的力量。

#游戏 #原理 #考据
一些日版游戏和谐的原因与应对方法

《电锯甜心》是一款黑色幽默的动作游戏,但如果直接引进到日本,游戏就会被定级到 CERO Z,那么广告营销与销售会受到阻碍,所以《电锯甜心》的日版发行了两个版本,与欧美相同的版本被叫做 PREMIUM EDITION ,经过抑制了暴力表现的的版本就变成了「普通版」然后就有了 CERO D 与 CERO Z 双定级的版本。[图1]

《恶灵附身》也是因为希望尽可能多的获得客户,于是将日版也进行了和谐,降级到了 CERO D,并推出了完整内容的 DLC

《生化危机2 重制版》也像《电锯甜心》在日本发售了 CERO D 与 CERO Z 双定级的版本。

#游戏 #历史 #原理
伊索寓言

最初,这些寓言是针对成年人的,涵盖宗教、社会和政治主题。但从文艺复兴时期开始,它们主要开始用于儿童教育。但通常需要进行精选与修改后才适合儿童,比如对故事进行筛选、精简,增加故事中道德相关的内容等。

比如包含 130 个故事建议阅读年龄为 4~8 岁,包含 240 个故事建议阅读年龄为 8~10 岁。[图1][图2]

CERO (电脑娱乐分级机构) 有一些用于描述内容的图标,使用这套图标来描述《蟹与蛇》,那么应该会获得「暴力」「惊悚」「犯罪」「亵渎性语言等」这四项内容描述,因为螃蟹是使用了「暴力」杀害了蛇,实施了「犯罪」,对蛇尸体的描述是「惊悚」的,最后螃蟹阴阳怪气的对蛇的尸体进行了「亵渎」。

由于《伊索寓言》的编纂混乱,所以混入了不少不属于伊索的故事,甚至 2018年,作家 钱欣葆 在现代所创作的一些寓言作品,被许多现代出版的《伊索寓言》收录,甚至被收录到了国家图书馆。

#历史
人工语言与自然语言

人工语言 通常可以明确的找到发明者以及有限维护者,比如 世界语 的发明者是柴门霍夫,世界语的演化在一定程度上受到 国际世界语协会 影响。类似于 HTML 之类的互联网标准。

自然语言,比如英语无法找到具体的诞生时间与创造者,人人均可参与进英语的演化,即使是有一个标准化的规范,叫做「英语正字法」,不过这也并不是强制性的规范。

#考据
Sayclub Avatars 风格以及发展简史

2000年11月,韩国 Sayclub 公司开始首次销售一种可自定义的「虚拟形象」,这为公司带来了巨大的收入。

2003年1月24日,QQ秀上线试运营,上线半年后,总收入就达到了 2500 万元。

因为 Avatars 带来了巨大的收益,所以许多韩国游戏开始将 纸娃娃系统 作为必要的系统之一,最后到现在,纸娃娃系统甚至成为了一些游戏的主要收入来源。

现在部分使用像素风格创作的 Avatars 有时就被叫做 Sayclub 风格。而元宇宙 (Metaverse) 可能就会是 Avatars 的完全形态。

#游戏 #历史 #艺术 封面图 #像素艺术
「APP侵害用户权益专项整治行动」中的腾讯软件

这项行动会在网站上公示下架通报与侵害通报,但大多数都是 doc/docx 文档的表格,不利于查看,所以 gledos 将 80 多个文档转为了 Markdown 格式,方便检索。

然后发现腾讯公司在侵害通报中至少出现了 14 次,分别有 QQ、微信电话本、QQ浏览器、腾讯新闻、QQ阅读、QQ同步助手、腾讯动漫、腾讯手机管家、腾讯应用宝、御龙在天、腾讯视频、企业微信、腾讯地图、微信 这些软件。最后在2021年10月15日的下架通报中指出一些 SDK 问题较多,后续将对反复出现问题的SDK依法从严处理,这其中就有腾讯的 SDK。

压缩包里包含全部的原始页面以及 Markdown 文件,也可以通过 gld.gledos.science 在线查看。

#ggame #清单
APP侵害用户权益专项整治行动_相关文档.7z
6.2 MB
充满了世界的自动贩卖机

最初的全自动 自动贩卖机是分发邮票的,然后是口香糖。接着出现了分发液体自动贩卖机,比如咖啡与啤酒的自动贩卖机。

自动贩卖机只是一种机制,一种自动化的机制,只要是架设在公共场所以及商业区域的全自动贩售装置就算是自动贩卖机,比如:

街机 —— 「游戏自动贩卖机」
扭蛋机 —— 「玩具自动贩卖机」
老虎机 —— 「赌博自动贩卖机」
点唱机 —— 「音乐自动贩卖机」
电话亭 —— 「电话自动贩卖机」
共享单车 ——「单车自动贩卖机」等等

#历史 #原理
《电影梦工厂》简介

《电影梦工厂》(The Movies)是一款模拟经营游戏,而且是罕见的可以产出实质性成果的模拟经营游戏。

游戏中会扮演电影制片厂的老板,全权操作制片厂的运营,甚至包括电影剧本。也许正因如此,该游戏的评分比较高,GameRankings 统计的媒体均分达到了 84.89% 。

不过该游戏的公司 —— 狮子头工作室 (Lionhead Studios) 在 2016 年被微软解散,Steam 数字版在某时下架后,就再也没有上架。不过还是能下载试玩版,需要运行这个链接: steam://install/7920

曾经中电博亚也引进了该游戏的盒装版,售价 69 人民币,做了全面的中文化。

#游戏 #历史
第一首人工合成人声演唱的歌曲《Daisy Bell

原曲诞生于 1892年,然后在 1961年 的贝尔实验室,主要由 Max Mathews 在 IBM 704 大型计算机制作,是已知最早的计算机合成人声演唱歌曲的录音。

接着《2001太空漫游》的作者 亚瑟·查理斯·克拉克 的拜访在贝尔实验室的朋友时,听到了这个歌曲,然后将其编入了《2001太空漫游》的小说与电影剧本中,由 HAL 9000 演唱。

播客节目《TI 公论》的 开场音乐 也使用了这个音乐。

#音乐 #历史
按时间顺序梳理故事

《魔法禁书目录》是一本按时间顺序书写的轻小说,但如果算上《科学超电磁炮》《科学一方通行》,故事就比较复杂了,好在有爱好者使用 Microsoft Excel 制作了事件日历以及翻译版。这样就很方便了解故事的全貌。[图片1]

「物语系列」的叙事十分的碎片,所以尝试将外传季之前的全部故事制作成甘特图,方便确认故事的时间以及与其他故事的时间关系,对于复习「物语系列」之前的故事会比较有帮助。[图片2]

甘特图通常用来描述、管理工作进度的特殊的条形图,现代甘特图还显示了活动与当前进度状态之间的依赖关系。之前提到过的 mermaid 也可以制作甘特图。

#工具 #动画
image_2021-10-21_20-31-11.png
956.3 KB
image_2021-10-21_20-51-22.png
65.4 KB
使用 mermaid 的流程图功能制作类「思维导图」

Markdown 等易于使用的标记语言的诞生,是为了减少文字排版时间。

而图表也有标记语言,比如 GraphvizPlantUML 等,其中 mermaid 是最流行的,因为使用了 Javascript ,所以能够轻易的添加进各种 Markdown 编辑器以及网页之中。

要使用 mermaid 的流程图功能 (Flowchart) 制作类「思维导图」,常用的语法有这些: 手动控制节点距离通过双引号实现换行子图

最后就能生成一幅 SVG 或 PNG 的「思维导图」了,因为方便,所以使用的是 在线编辑器 自带的生成图片功能,封面图为《靴的分类 思维导图》,无损图以及源码在 这里

使用的编辑工具为: 安装了相关插件的 VS Code 与 Obsidian 。

如果对 mermaid 的其他功能感兴趣,可以阅读《Mermaid,就像用 Markdown 码字一样,高效制作简易流图》—— 火箭君CC 这篇少数派文章。

#工具 #文章 #Markdown
回复「T/TD」退订

之所以这些商业广告短信要写上回复「T/TD」退订,详细的原因不明,但还是有一些线索,《通信短信息服务管理规定》中有这样的规定:

第三章 商业性短信息管理

第十八条 短信息服务提供者、短信息内容提供者未经用户同意或者请求,不得向其发送商业性短信息。用户同意后又明确表示拒绝接收商业性短信息的,应当停止向其发送。

短信息服务提供者、短信息内容提供者请求用户同意接收商业性短信息的,应当说明拟发送商业性短信息的类型、频次和期限等信息。用户未回复的,视为不同意接收。用户明确拒绝或者未回复的,不得再次向其发送内容相同或者相似的短信息。

所以实际上是将商业广告包装成订阅短信,才会有末尾的 回复「T/TD」退订 后缀。

#原理
葵百合 (Stargazer Lily)

物种为东方百合 Lilium orientalis ,是一种具有干净清新气味的植物。

即使如此,因为嗅觉受体差异的原因,部分人会对此气味难受,比如头晕头痛以及觉得这是一种臭味。

美国爱护动物协会 (ASPCA) 在网站的毒物图鉴中添加葵百合,理由是葵百合对猫有毒,最严重会导致死亡,毒性原理暂时不明。

美国食品药品监督管理局 (FDA) 最近整理了一份 对猫最危险的百合清单[图1],这些百合植物的根、茎、叶、花、花粉甚至花瓶中的水都是有毒的。

#清单
Back to Top