游戏文化浓度也许很高的微型博客,还有审查观察和浅显的科普杂谈。每日 7:30 准时更新。明明很向往自由,却有着严格约束,和奇怪规则的频道。
由 gledos 创作的内容,如果没有另外声明,均为 CC-BY 4.0 许可协议。
gledos 无法保证内容正确,但会一直尝试追逐正确。
如要评论,需先加入 @gledos_science_rebirth 群组,直接在评论里点击加入,是看不到验证码的。
管理员: @gledos_green
   由 gledos 创作的内容,如果没有另外声明,均为 CC-BY 4.0 许可协议。
gledos 无法保证内容正确,但会一直尝试追逐正确。
如要评论,需先加入 @gledos_science_rebirth 群组,直接在评论里点击加入,是看不到验证码的。
管理员: @gledos_green
《黑色星期五》—— 知名的都市传说音乐
曾经有一个很流行的都市传说,叫做「世界十大禁曲」,其中就有《黑色星期五》,这音乐被描述为: 导致至少 100 起自杀,原曲被封禁,所以现在流传的版本都没有原本的「魔力」了。
实际上作者 László Jávor 发行的是乐谱,随后有超过 90 次其他艺术家进行录制或者演出。比如在电影《辛德勒名单》中作为插入曲,电影《The Kovak Box》与《布达佩斯之恋》中作为剧情。
在现实中,这首歌曲只被 BBC 禁止过一个版本,是 Billie Holiday 演唱的版本,随后也解除了禁令。原作者虽然最后自杀了,不过是距离该歌曲创作 35 年后。
#音乐 #都市传说 #历史
   曾经有一个很流行的都市传说,叫做「世界十大禁曲」,其中就有《黑色星期五》,这音乐被描述为: 导致至少 100 起自杀,原曲被封禁,所以现在流传的版本都没有原本的「魔力」了。
实际上作者 László Jávor 发行的是乐谱,随后有超过 90 次其他艺术家进行录制或者演出。比如在电影《辛德勒名单》中作为插入曲,电影《The Kovak Box》与《布达佩斯之恋》中作为剧情。
在现实中,这首歌曲只被 BBC 禁止过一个版本,是 Billie Holiday 演唱的版本,随后也解除了禁令。原作者虽然最后自杀了,不过是距离该歌曲创作 35 年后。
#音乐 #都市传说 #历史
世界华文传媒论坛简介与名单
名单中出现了《欧洲时报》《欧洲联合周报》《美洲时报》《洛杉矶时报》《斐济日报》《国际日报》等,这些报纸都参与了该论坛。如果对频率进行检索也会有一些发现,《星岛日报》从第一届到第七届都有参加(第五届没有参加),但之后就没有参加了。
该论坛从 2001年9月 开始,都是两年开一次,但今年 2021年9月~10月 的第十一届迟迟没有举办,原因不明。
#考据 #历史 #清单 #ggame
   简介:「世界华文传媒论坛」是一个开放性、国际性的海外华文媒体高层会议。论坛将以「联谊、交流、研讨、发展」为宗旨,为世界各地的各类华文媒体探讨自身在海外的生存发展,促进各海外华文媒体之间及它们与中国大陆传媒界的沟通交流,提升海外华文媒体的整体素质和水平,表达海外华文媒体的心声提供一个平台。这里 是全部十届论坛的名单。
名单中出现了《欧洲时报》《欧洲联合周报》《美洲时报》《洛杉矶时报》《斐济日报》《国际日报》等,这些报纸都参与了该论坛。如果对频率进行检索也会有一些发现,《星岛日报》从第一届到第七届都有参加(第五届没有参加),但之后就没有参加了。
该论坛从 2001年9月 开始,都是两年开一次,但今年 2021年9月~10月 的第十一届迟迟没有举办,原因不明。
#考据 #历史 #清单 #ggame
录像带
20世纪 80年代 到 90年代,录像厅 是当时常见的娱乐方式,因为能够看到各种港台电影与电视剧。
英语片通常都经过了配音,而负责配音的人员通常称之为「草台配音」(意为简易的配音),这些录像带除了在录像厅播出,也会在国有企事业单位居民区的局域闭路电视网络里播放,或者直接购置一台 VCR (录放影机)。
随后电视台增加的电影频道取代了小区闭路电视,VCD 与租碟店取代了录像带。
#历史 主要参考自: 《大龄儿童之电视频道收看回忆录 (1980-1993) 四、1988年 闭路电视引领影视风潮》
   20世纪 80年代 到 90年代,录像厅 是当时常见的娱乐方式,因为能够看到各种港台电影与电视剧。
英语片通常都经过了配音,而负责配音的人员通常称之为「草台配音」(意为简易的配音),这些录像带除了在录像厅播出,也会在国有企事业单位居民区的局域闭路电视网络里播放,或者直接购置一台 VCR (录放影机)。
随后电视台增加的电影频道取代了小区闭路电视,VCD 与租碟店取代了录像带。
#历史 主要参考自: 《大龄儿童之电视频道收看回忆录 (1980-1993) 四、1988年 闭路电视引领影视风潮》
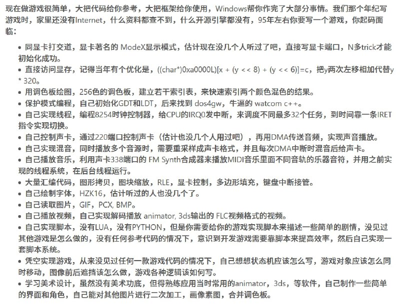
「当年做款游戏都快要写出半个操作系统来了」,这是 1995年 左右开发游戏所面临的问题。
——《二十年前是怎样开发游戏的?》
「有些外设是有bug的,你也要把这些历史上的硬件bug给模拟进去,不然游戏可能行为不一致」
——《游戏机模拟器的具体原理是什么?》
网络游戏同步技术: 帧间同步法、状态同步法、结果同步法 介绍。
——《再谈网游同步技术》
#游戏 #历史 #原理
耳虫 (Earworm)
电视剧《Evil》S1E10 里就将耳虫现象作为剧情的一部分,里面描述了一个会让受害者不由自主的演唱的歌曲。
虽然现实中没有让人不由自主的演唱,不过其他的特征是相同的,这个现象有多种名称,只要脑海中不受控的「播放」音乐,那么通常就是「耳虫」,但与音乐幻觉(幻听) 不同,出现音乐幻觉的患者是罕见的,但耳虫绝大多数的人都经历过。
一项研究 得出有 98% 的人经历过,50% 的人经常发生耳虫现象。不同的人也有不同的耳虫音乐现象,其中 73.7% 的带有歌词的音乐,18.6% 的广告曲,7.7% 的乐器演奏曲。
另一项研究 指出,Lady Gaga 有较多的音乐容易造成耳虫现象。缓解方式有智力游戏(数独等)、嚼口香糖或者播放无法造成而从现象的歌曲。
#症状 #符合(曾经有过)#电视剧
   电视剧《Evil》S1E10 里就将耳虫现象作为剧情的一部分,里面描述了一个会让受害者不由自主的演唱的歌曲。
虽然现实中没有让人不由自主的演唱,不过其他的特征是相同的,这个现象有多种名称,只要脑海中不受控的「播放」音乐,那么通常就是「耳虫」,但与音乐幻觉(幻听) 不同,出现音乐幻觉的患者是罕见的,但耳虫绝大多数的人都经历过。
一项研究 得出有 98% 的人经历过,50% 的人经常发生耳虫现象。不同的人也有不同的耳虫音乐现象,其中 73.7% 的带有歌词的音乐,18.6% 的广告曲,7.7% 的乐器演奏曲。
另一项研究 指出,Lady Gaga 有较多的音乐容易造成耳虫现象。缓解方式有智力游戏(数独等)、嚼口香糖或者播放无法造成而从现象的歌曲。
#症状 #符合(曾经有过)#电视剧
巴特尔的玩家类型 ——《红心、梅花、方块、黑桃: MUD 中的玩家》
理查德·巴特尔 是首个 MUD(Multi-User Dungeon) 游戏的制作者之一,之后将 MUD 游戏玩家做了一些研究,最后写出了这篇论文。
该论文将玩家做了四种类型的区分,分别是作用于世界的成就型玩家;交互于世界的探索型玩家;交互于其他玩家的社交型玩家;作用于其他玩家的杀手型玩家。
中文翻译: 《牌上的花色 – MUD中的玩家》- skywind[译]
详细视频: 【游戏众生相】从此拒绝撕X!玩家的四种类型!
#论文 #游戏
   理查德·巴特尔 是首个 MUD(Multi-User Dungeon) 游戏的制作者之一,之后将 MUD 游戏玩家做了一些研究,最后写出了这篇论文。
该论文将玩家做了四种类型的区分,分别是作用于世界的成就型玩家;交互于世界的探索型玩家;交互于其他玩家的社交型玩家;作用于其他玩家的杀手型玩家。
中文翻译: 《牌上的花色 – MUD中的玩家》- skywind[译]
详细视频: 【游戏众生相】从此拒绝撕X!玩家的四种类型!
#论文 #游戏
《电锯甜心》是一款黑色幽默的动作游戏,但如果直接引进到日本,游戏就会被定级到 CERO Z,那么广告营销与销售会受到阻碍,所以《电锯甜心》的日版发行了两个版本,与欧美相同的版本被叫做 PREMIUM EDITION ,经过抑制了暴力表现的的版本就变成了「普通版」然后就有了 CERO D 与 CERO Z 双定级的版本。[图1]
《恶灵附身》也是因为希望尽可能多的获得客户,于是将日版也进行了和谐,降级到了 CERO D,并推出了完整内容的 DLC。
《生化危机2 重制版》也像《电锯甜心》在日本发售了 CERO D 与 CERO Z 双定级的版本。
#游戏 #历史 #原理
「APP侵害用户权益专项整治行动」中的腾讯软件
这项行动会在网站上公示下架通报与侵害通报,但大多数都是 doc/docx 文档的表格,不利于查看,所以 gledos 将 80 多个文档转为了 Markdown 格式,方便检索。
然后发现腾讯公司在侵害通报中至少出现了 14 次,分别有 QQ、微信电话本、QQ浏览器、腾讯新闻、QQ阅读、QQ同步助手、腾讯动漫、腾讯手机管家、腾讯应用宝、御龙在天、腾讯视频、企业微信、腾讯地图、微信 这些软件。最后在2021年10月15日的下架通报中指出一些 SDK 问题较多,后续将对反复出现问题的SDK依法从严处理,这其中就有腾讯的 SDK。
压缩包里包含全部的原始页面以及 Markdown 文件,也可以通过 gld.gledos.science 在线查看。
#ggame #清单
   这项行动会在网站上公示下架通报与侵害通报,但大多数都是 doc/docx 文档的表格,不利于查看,所以 gledos 将 80 多个文档转为了 Markdown 格式,方便检索。
然后发现腾讯公司在侵害通报中至少出现了 14 次,分别有 QQ、微信电话本、QQ浏览器、腾讯新闻、QQ阅读、QQ同步助手、腾讯动漫、腾讯手机管家、腾讯应用宝、御龙在天、腾讯视频、企业微信、腾讯地图、微信 这些软件。最后在2021年10月15日的下架通报中指出一些 SDK 问题较多,后续将对反复出现问题的SDK依法从严处理,这其中就有腾讯的 SDK。
压缩包里包含全部的原始页面以及 Markdown 文件,也可以通过 gld.gledos.science 在线查看。
#ggame #清单
《电影梦工厂》简介
《电影梦工厂》(The Movies)是一款模拟经营游戏,而且是罕见的可以产出实质性成果的模拟经营游戏。
游戏中会扮演电影制片厂的老板,全权操作制片厂的运营,甚至包括电影剧本。也许正因如此,该游戏的评分比较高,GameRankings 统计的媒体均分达到了 84.89% 。
不过该游戏的公司 —— 狮子头工作室 (Lionhead Studios) 在 2016 年被微软解散,Steam 数字版在某时下架后,就再也没有上架。不过还是能下载试玩版,需要运行这个链接:
#游戏 #历史
   《电影梦工厂》(The Movies)是一款模拟经营游戏,而且是罕见的可以产出实质性成果的模拟经营游戏。
游戏中会扮演电影制片厂的老板,全权操作制片厂的运营,甚至包括电影剧本。也许正因如此,该游戏的评分比较高,GameRankings 统计的媒体均分达到了 84.89% 。
不过该游戏的公司 —— 狮子头工作室 (Lionhead Studios) 在 2016 年被微软解散,Steam 数字版在某时下架后,就再也没有上架。不过还是能下载试玩版,需要运行这个链接:
steam://install/7920
曾经中电博亚也引进了该游戏的盒装版,售价 69 人民币,做了全面的中文化。#游戏 #历史
第一首人工合成人声演唱的歌曲《Daisy Bell》
原曲诞生于 1892年,然后在 1961年 的贝尔实验室,主要由 Max Mathews 在 IBM 704 大型计算机制作,是已知最早的计算机合成人声演唱歌曲的录音。
接着《2001太空漫游》的作者 亚瑟·查理斯·克拉克 的拜访在贝尔实验室的朋友时,听到了这个歌曲,然后将其编入了《2001太空漫游》的小说与电影剧本中,由 HAL 9000 演唱。
播客节目《TI 公论》的 开场音乐 也使用了这个音乐。
#音乐 #历史
   原曲诞生于 1892年,然后在 1961年 的贝尔实验室,主要由 Max Mathews 在 IBM 704 大型计算机制作,是已知最早的计算机合成人声演唱歌曲的录音。
接着《2001太空漫游》的作者 亚瑟·查理斯·克拉克 的拜访在贝尔实验室的朋友时,听到了这个歌曲,然后将其编入了《2001太空漫游》的小说与电影剧本中,由 HAL 9000 演唱。
播客节目《TI 公论》的 开场音乐 也使用了这个音乐。
#音乐 #历史
