Skip to main content

gledos Lia green 的微型博客

游戏文化浓度也许很高的微型博客,还有审查观察和浅显的科普杂谈。曾经每日 7:30 准时更新。明明很向往自由,却有着严格约束,和奇怪规则的频道。

由 gledos Lia green 创作的内容,如果没有另外声明,均为 CC-BY 4.0 许可协议。

Lia 无法保证内容正确,但会一直尝试追逐正确。

如要评论,需先加入 @gledos_science_rebirth 群组,直接在评论里点击加入,是看不到验证码的。

管理员: @gledos_green
  1. 不需要每日登录的网络游戏

    一些网络游戏,没有每日签到/任务,每周签到/任务,战斗通行证也不需要每周都上线,也能做完。这样的游戏大概就不属于「高肝度」的游戏,例如 CSGO 与 Apex。

    但 Apex 曾经有过 失误,导致第七赛季的首周任务到达「高肝度」的水平,几乎需要每日花两小时以上,才能做完每日任务。不过很快就修改了任务难度,并给所有玩家增加了通行证点数。

    #游戏 #历史 #原理
  2. 过去的泳装

    维多利亚时代左右的泳装大概像[图1]一样,身体的大部分被泳衣遮挡,泳衣的材质为羊毛,这样的泳装基本无法看到身体曲线,但泳衣吸水后十分沉重,不灵活。

    20世纪初,Annette Kellermann 制作了连体泳衣[图2],并在之后进行了推广,这才让过去的羊毛泳装逐渐退出市场。

    动画《Princess Principal》E12 中,主角团就身穿维多利亚时代的泳装[图3],不过实际的羊毛泳装的颜色通常是深色。

    #历史 #动画 #考据 资料来源: 1, 2
  3. /r/Games 横幅背景图片的意义

    如图,这是 Reddit 的 /r/Games 横幅背景图片,一共有七个设备的形状,每个设备也用上了不同的旗帜配色,分别是:

    1. Bisexual Pride Flag (双性恋骄傲旗)
    2. Pansexual Pride Flag (泛性恋骄傲旗)
    3. Transgender Flag (跨性别旗)
    4. Rainbow flag (彩虹旗)
    5. Asexual Pride Flag (无性恋骄傲旗)
    6. Non-Binary Pride Flag (非二元骄傲旗)
    7. Genderfluid Pride Flag (流动性别骄傲旗)

    #清单 #考据 #性别议题
  4. 《20世纪最伟大的心理学实验》

    这本书 描述了十个奇特而重要的心理学实验,其中的实验经常被知识型 Youtuber 作为主题 (比如「老高與小茉」「自说自话的总裁」),算是一个不错的清单。全部实验有:

    1. 斯金纳箱
    2. 米尔格拉姆实验 (权威服从)
    3. 罗森汉恩实验 (假病人)
    4. 责任分散旁观者效应
    5. 认知失调
    6. 哈洛的恒河猴实验
    7. 老鼠乐园实验 (毒瘾成瘾研究)
    8. 植入记忆实验
    9. CREB
    10. 前额叶白质切除术

    #清单 #原理 #Wikipedia
  5. #思考
    全球大厂都在追求服务型游戏,以维持一款游戏的生命周期和价格。

    但随之而来的是早期玩家花了一整个游戏的钱,最后所获得的“服务”却是未知且存在巨大风险的。玩家很可能到最后都没法获得一个心满意足的“服务结果”

    换句话说,利用服务型游戏的游戏公司,正在把他们本身承受着的一部分开发风险转嫁给玩家,让玩家负责。

    这是因为服务型游戏≠DLC的原因。早几年大家吐槽游戏本体被瓜分成DLC来卖,现在不仅如此,还把本体分成一个个大小,不告诉玩家来卖。

    并且,目前也没有任何法规来规定服务型游戏的界限。
    作为玩家,服务型游戏应该去谨慎对待

    而作为开发方,游戏开发成本越来越高的同时,推陈出新的速度却越来越快。一两年内一款卖得不错的、完整的游戏就已经不得不7折 6折。若是卖得更差的话,年初出年底都要半价。
    并且游戏业的商业运作一直都是较为传统且单一的:只能通过卖游戏回本。

    而新型的服务型游戏却能维持3A开发的同时,也能立足于版本更新带来的同一款游戏的新鲜感与社交网络话题度。并且保持价格的持续坚挺,还吸引更多玩家。
    作为开发者,我其实是支持服务型游戏的

    但若是单机领域大家都开始这么玩,还没有任何规定可以束缚的话。我觉得迟早出事,被影响的不单单是一两家公司的事,而是全体业界的信用度问题。

    业界需要尽早出现某个大公司,或某个事件以此作为榜样和标准才行。
  6. 壳之少女》英文版无配音的问题

    由于一款游戏的版权可能由多个不同的公司掌握,比如音乐由唱片公司掌握版权;配音由事务所掌握版权;联动 DLC 在重制版中消失等。所以再次发行游戏也需要这些版权方的同意,否则就需要删除或替换掉这些内容。

    一开始游戏公司与海外代理商,跟声优事务所没有达成方案,因为声优事务所要求的费用过高。所以发行商在 2011年6月29日,将没有任何配音的英译版上架。直到两年后才放出了语音补丁。

    #游戏 #历史 #原理 参考链接: 1, 2
  7. 妄想性寄生虫病 (Delusional parasitosis)

    在《寒蝉鸣泣之时》中,雏见泽综合症患者到达 Level 5 阶段时会出现幻觉以及幻视,会认为脖子处有寄生虫的存在,然后在去除寄生虫的过程中伤害到自己。

    现实中该症状被归类为妄想症,该症状有一个明显的 特征,是收集寄生虫存在的「证据」,例如将认为含有寄生虫的皮肤组织存放到密封袋中,半数以上的患者都有相似的行为标记。

    #症状 #不符 #游戏 #动画
  8. Remembering the New Yorkers We've Lost to‌ COVID‑19

    这是一个记录因疫情而死亡的纽约人的网站,最初的信息由新闻相关专业团队 THE CITY 收集整并记录。有知名度后,一些家属、认识死者的人开始提交信息,提交系统是 Google 表单,一定程度上能避免滥用该系统。

    完整的条目会一般包含以下信息: 照片、名字、职业、年龄、区域、死亡时间、生平、评价、讣告链接。

    #网站 #原理 #历史 #清单
  9. 《黑色星期五》—— 知名的都市传说音乐

    曾经有一个很流行的都市传说,叫做「世界十大禁曲」,其中就有《黑色星期五》,这音乐被描述为: 导致至少 100 起自杀,原曲被封禁,所以现在流传的版本都没有原本的「魔力」了。

    实际上作者 László Jávor 发行的是乐谱,随后有超过 90 次其他艺术家进行录制或者演出。比如在电影《辛德勒名单》中作为插入曲,电影《The Kovak Box》与《布达佩斯之恋》中作为剧情。

    在现实中,这首歌曲只被 BBC 禁止过一个版本,是 Billie Holiday 演唱的版本,随后也解除了禁令。原作者虽然最后自杀了,不过是距离该歌曲创作 35 年后。

    #音乐 #都市传说 #历史
  10. 世界华文传媒论坛简介与名单

    简介:「世界华文传媒论坛」是一个开放性、国际性的海外华文媒体高层会议。论坛将以「联谊、交流、研讨、发展」为宗旨,为世界各地的各类华文媒体探讨自身在海外的生存发展,促进各海外华文媒体之间及它们与中国大陆传媒界的沟通交流,提升海外华文媒体的整体素质和水平,表达海外华文媒体的心声提供一个平台。

    这里 是全部十届论坛的名单。

    名单中出现了《欧洲时报》《欧洲联合周报》《美洲时报》《洛杉矶时报》《斐济日报》《国际日报》等,这些报纸都参与了该论坛。如果对频率进行检索也会有一些发现,《星岛日报》从第一届到第七届都有参加(第五届没有参加),但之后就没有参加了。

    该论坛从 2001年9月 开始,都是两年开一次,但今年 2021年9月~10月 的第十一届迟迟没有举办,原因不明。

    #考据 #历史 #清单 #ggame
  11. 录像带

    20世纪 80年代 到 90年代,录像厅 是当时常见的娱乐方式,因为能够看到各种港台电影与电视剧。

    英语片通常都经过了配音,而负责配音的人员通常称之为「草台配音」(意为简易的配音),这些录像带除了在录像厅播出,也会在国有企事业单位居民区的局域闭路电视网络里播放,或者直接购置一台 VCR (录放影机)。

    随后电视台增加的电影频道取代了小区闭路电视,VCD 与租碟店取代了录像带。

    #历史 主要参考自: 《大龄儿童之电视频道收看回忆录 (1980-1993) 四、1988年 闭路电视引领影视风潮
  12. 拥有声调的汉字在唱歌时会保留声调吗?

    通常非专业的歌曲作者都不会保留 声调,比如 21 世纪初的一些网络歌手。如果保留了许多原本的声调变化的结构,那么这首歌就算是「词曲咬和」的。「词曲咬和」的歌曲因为保留了许多的声调变化的结构,所以不看歌词也不容易出现「空耳」现象。

    如果完全保留声调,那么这往往就变成了说唱,也因此使用 西南官话 创作的歌曲大多都是说唱,或者听起来像说唱,因为失去了音调就跟普通话的歌曲差异不大了。

    以下是「词曲咬和」不错的歌曲:
    《领悟》—— 李宗盛
    《童年》—— 罗大佑
    《晚风》—— 伍佰

    #音乐 #原理 #清单
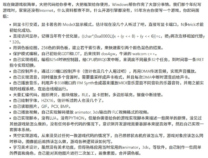
  13. Skywind 的博客文章推荐

    「当年做款游戏都快要写出半个操作系统来了」,这是 1995年 左右开发游戏所面临的问题。
    ——《二十年前是怎样开发游戏的?

    「有些外设是有bug的,你也要把这些历史上的硬件bug给模拟进去,不然游戏可能行为不一致」
    ——《游戏机模拟器的具体原理是什么?

    网络游戏同步技术: 帧间同步法、状态同步法、结果同步法 介绍。
    ——《再谈网游同步技术

    #游戏 #历史 #原理
  14. 机械键盘与噪音

    PCWorld 曾经制作了一个部分机械键盘 + 两个薄膜键盘的噪音测试表格,如图。

    从图中能看出这款茶轴的键盘的分贝数比青轴还要高,黑轴的分贝数低一些,但仍然比一款薄膜键盘高。所以噪音扰人的不只是分贝数,青轴特别的声音使它更具骚扰性。

    另一篇 PConline 的文章也通过测试得出了相似的结果,机械键盘的分贝数差异并不算大。

    #原理
  15. 耳虫 (Earworm)

    电视剧《Evil》S1E10 里就将耳虫现象作为剧情的一部分,里面描述了一个会让受害者不由自主的演唱的歌曲。

    虽然现实中没有让人不由自主的演唱,不过其他的特征是相同的,这个现象有多种名称,只要脑海中不受控的「播放」音乐,那么通常就是「耳虫」,但与音乐幻觉(幻听) 不同,出现音乐幻觉的患者是罕见的,但耳虫绝大多数的人都经历过。

    一项研究 得出有 98% 的人经历过,50% 的人经常发生耳虫现象。不同的人也有不同的耳虫音乐现象,其中 73.7% 的带有歌词的音乐,18.6% 的广告曲,7.7% 的乐器演奏曲。

    另一项研究 指出,Lady Gaga 有较多的音乐容易造成耳虫现象。缓解方式有智力游戏(数独等)、嚼口香糖或者播放无法造成而从现象的歌曲。

    #症状 #符合(曾经有过)#电视剧
  16. 巴特尔的玩家类型 ——《红心、梅花、方块、黑桃: MUD 中的玩家》

    理查德·巴特尔 是首个 MUD(Multi-User Dungeon) 游戏的制作者之一,之后将 MUD 游戏玩家做了一些研究,最后写出了这篇论文。

    该论文将玩家做了四种类型的区分,分别是作用于世界的成就型玩家;交互于世界的探索型玩家;交互于其他玩家的社交型玩家;作用于其他玩家的杀手型玩家。

    中文翻译: 《牌上的花色 – MUD中的玩家》- skywind[译]
    详细视频: 【游戏众生相】从此拒绝撕X!玩家的四种类型!

    #论文 #游戏
    Hearts,Clubs, Diamonds, Spades Players Who Suit MUDs.pdf
    396.5 KB